新闻中心

News Content

首页 > 新闻资讯 > 最新活动 > 工地节后如何做好安全平稳复工?建委支招!
加彩照明 | 工地节后如何做好安全平稳复工?建委支招!
来源: 发表时间:2022.07.28 浏览次数:
元宵过后,建筑工地现场作业人员陆续返回,工地陆陆续续开始复工……如何在较短时间内确保平安有序复工复产?

图片


2月15日,市建委发布《关于做好全市建筑工地春节后复工复产安全生产工作的通知》,明确提出要进一步提高疫情防控常态化下建筑企业复工复产安全生产工作的针对性和有效性,切实做好春节后建筑工地复工复产期间的安全生产工作。


《通知》有哪些具体内容?如何兼顾好常态化疫情防控和复工复产期间的安全生产?快来看一下。


图片
建设单位

在工地复工前要组织施工、监理单位召开复工安全生产及疫情防控的专题会议,对节后复工安全生产和疫情防控进行专门布置。


图片


图片

施工单位

要对项目现场安全管理进行全面的自查,重点对深基坑施工、起重机械、脚手架、高大支模架、施工用电、工地防火以及进场作业人员的安全教育、岗前培训等方面进行复查。


图片


同时结合市建委下发的《关于做好建筑工地节后复工疫情防控工作的通知》对建筑工地疫情防控进行专项落实。复查后报监理、建设单位审核同意后方可复工,未经复工检查或检查不合格的不得复工。复查资料现场留存备查。


图片
监督机构

结合当前安全生产有关要求,制定专门的复工检查方案,充分发挥安全生产责任险的事故预防服务和第三方机构的技术服务力量,对监管范围内的在建工地进行一次全面的复工安全生产和疫情防控检查,督促参建单位落实安全管理措施,防止各类安全生产事故的发生。


图片





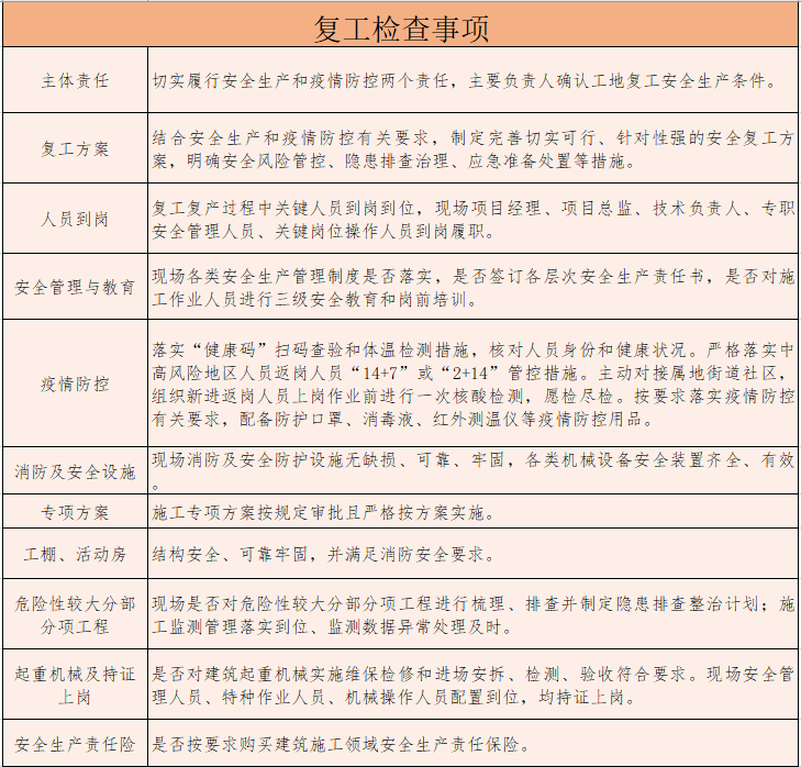
建筑工地节后复工复产安全生产和疫情防控自查内容




图片




图片



文章来源:建筑工程鲁班联盟